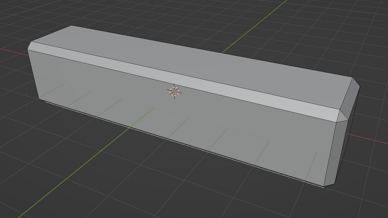
모따기(bevel) 할 때 비율이 정상인 경우

보통 블렌더에서 모따기(bevel)를 할 때 위와 같은 이미지를 얻기를 원합니다. 하지만 종종 작업을 하다 보면 아래처럼 모서리가 깎이는 비율이 서로 다르게 나오는 경우가 있습니다.
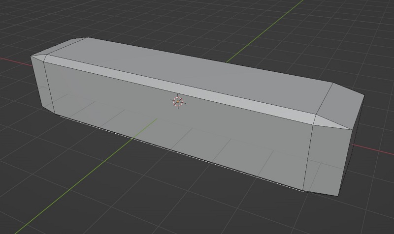
모따기(bevel) 할 때 비율이 비정상인 경우

위 사진은 우리가 원하는 이미지가 아닙니다. 원인은 scale이 1이 아니라서 그렇습니다. 이 문제를 해결하기 위해서는 object 모드에서 scale을 1로 변경해야 하는데, 모양을 변경하지 않고 변경하는 메뉴가 있습니다.
Object-apply-scale

object 모드에서 상단 메뉴 중에 Object가 있습니다. 여기 하위 메뉴로는 Apply가 있고, 다시 하위 메뉴로 Scale이 있습니다. 현재 모형 그대로 Scale을 1로 변경해 주는 기능입니다. 이 메뉴를 클릭하고 다시 모따기(bevel)를 진행하면 정상적인 비율로 변형되는 것을 볼 수 있습니다.
'모델링 > Blender' 카테고리의 다른 글
| [Blender] 화면을 축소해 멀리 볼 때 모델링이 깨지는 이유, 해결법 (0) | 2022.08.30 |
|---|---|
| [Blender] Sculpting 중 브러시(Brush) 원이 비틀리고 이상할 때 해결법 (0) | 2022.08.10 |