[Blender] Sculpting 중 브러시(Brush) 원이 비틀리는 원인

Brush의 원이 비틀리고 올바른 원이 아닌 경우에 원인은 Scale 값이 다르기 때문입니다. 예를 들어 큐브를 x축으로 늘리는 방법은 Object mode에서 단축키 s - x를 누르는 방법이 있고, 동일하게 Edit mode에서도 단축키 s - x를 누를 수 있습니다.
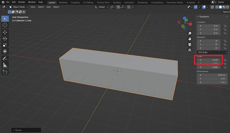
Object mode에서 크기를 키운 경우

오브젝트 모드에서 큐브를 x 방향으로 늘렸을 경우에는 오른쪽 바에 Scale이 x축 값이 4.223으로 변경되었음을 알 수 있습니다. 이런 경우에 Sculpting을 하게 되면, 브러시(Brush) 원이 비틀려서 보이게 됩니다.
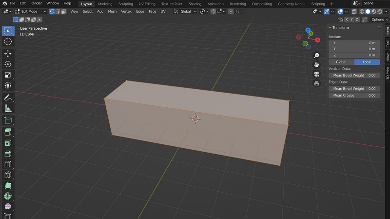
Edit mode에서 크기를 키운 경우

Edit mode에서 스케일을 변경하고, 다시 Object mode로 이동하면 Object mode에서 작업했을 때와는 다르게 Scale 값이 1로 되어 있음을 볼 수 있습니다.
모형을 그대로 놔두고 브러시(Brush) 원이 정상적으로 나오게 하는 방법

Scale 값이 변경되었을 때는 Object mode에서 상단 object 메뉴를 선택하고 Apply - Scale을 순서대로 클릭하면, 모양의 변화 없이 Scale 값이 1로 변경됩니다. 이제 Sculpting mode에서 브러시(Brush)의 모양을 확인하면 올바른 원이 되어 있는 것을 볼 수 있습니다.
'모델링 > Blender' 카테고리의 다른 글
| [Blender] 화면을 축소해 멀리 볼 때 모델링이 깨지는 이유, 해결법 (0) | 2022.08.30 |
|---|---|
| [Blender] 모따기, (bevel) 할 때 비율이 이상한 경우 (0) | 2022.08.24 |